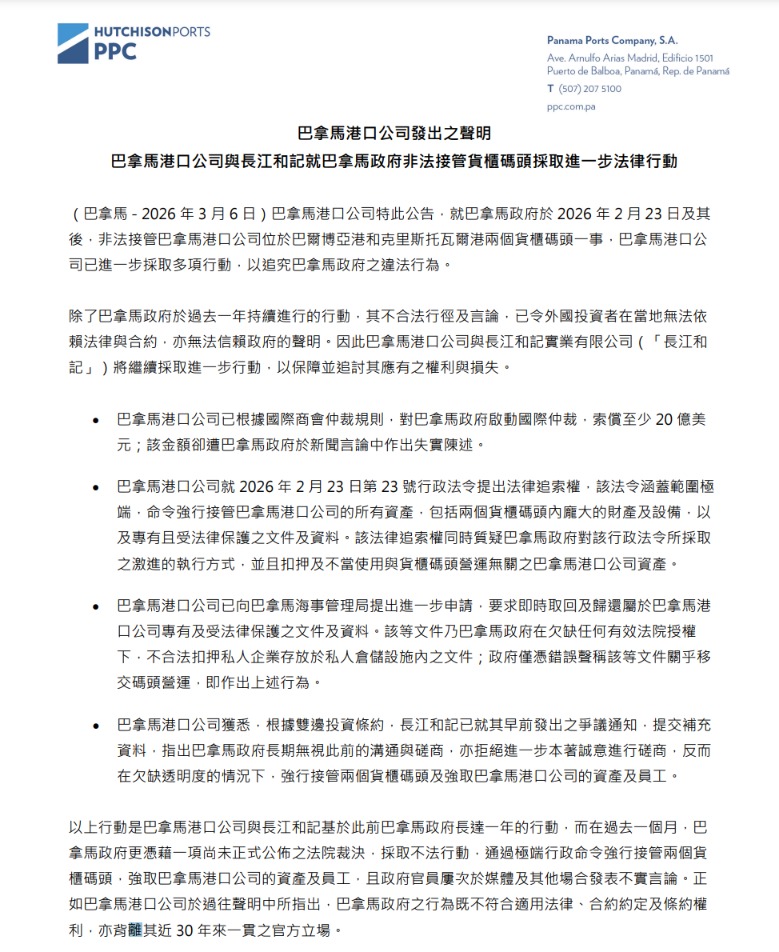
香港长江和记实业有限公司旗下巴拿马港口公司3月6日发声明,表示就巴拿马政府于今年2月23日及其后非法接管该公司位于巴尔博亚港和克里斯托瓦尔港两个集装箱码头一事,已进一步采取多项行动,以追究巴拿马政府的违法行为。巴拿马港口公司已根据国际商会仲裁规则,对巴拿马政府启动国际仲裁,索偿至少20亿美元。

香港长江和记实业有限公司旗下巴拿马港口公司3月6日发声明,表示就巴拿马政府于今年2月23日及其后非法接管该公司位于巴尔博亚港和克里斯托瓦尔港两个集装箱码头一事,已进一步采取多项行动,以追究巴拿马政府的违法行为。巴拿马港口公司已根据国际商会仲裁规则,对巴拿马政府启动国际仲裁,索偿至少20亿美元。

【责任编辑:李扬子】


扫描二维码关注"中国能源报"官方微信